产品简介
近年来,伴随着地产产业的迅猛发展,众多投资者进入,区域性、垄断性逐步被打破,行业竞争日趋激烈,对地产企业提出了更高要求,需在提高行业技术和服务水平的同时降低成本和营销费用,以便提高利润率。云ERP的出现,不仅可以解决地产企业前期投入大,后期运维困难,产品售后服务跟不上等问题,还可以提高效率,节约成本,拓展客户,提高客户满意度。 我公司的地产ERP解决方案,汇聚了公司专业信息化技术团队以及多家地产企业的实践经验,研发出土地投资决策系统、成本系统、招采系统、计划系统、质量系统、费用系统、销售系统、云易营销平台、资产租赁系统、物业系统、商业智能分析系统(BI),为地产企业从前期的快速测算、顺利拿地,中期各个环节的把控,到后期的精准营销及大数据分析提供全面技术支持与服务,帮助地产企业规范业务流程、提升管理水平及效率、拓展客户和销售渠道,实现敏捷运营,降本增效。
功能覆盖
周期管理
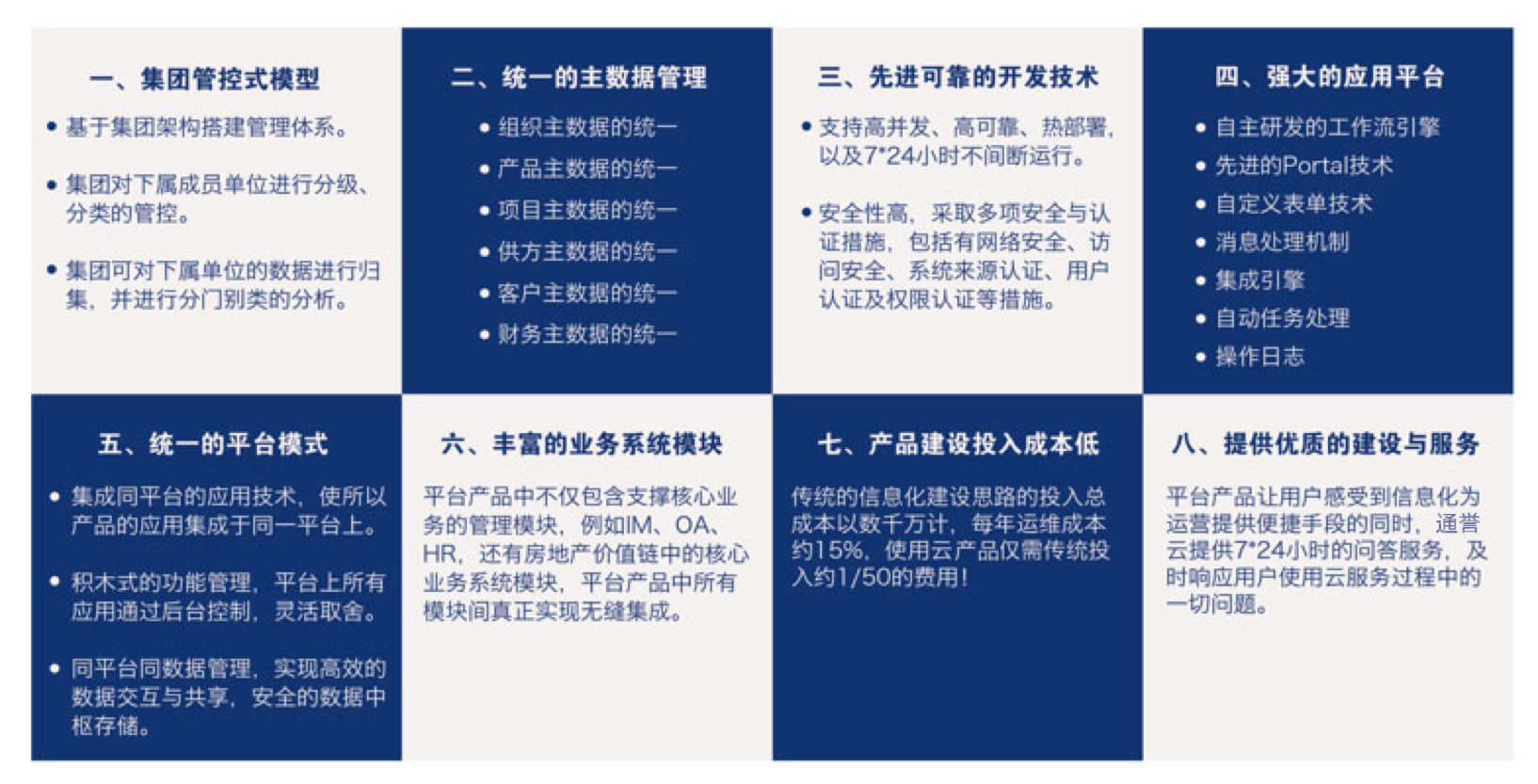
产品优势